100 Days, 100 Endings, Over 200 Bloody Hours…
The Hundred Line: Last Defense Academy Review
Platform: PC(Reviewed), Nintendo Switch
Developer: Too Kyo Games and Media.Vision
Publisher: Aniplex and XSeed Games
Background
Before beginning this review, I feel that is is necessary to deliver some backstory on this project. Because Hundred Line is a game with a lot riding on it. One that clearly means a lot to its creative lead and primary director, Kazutaka Kodaka, and whose success will determine the future of the creative arm of its development, Too Kyo Games. So, without further ado, let me begin and try to keep this brief.
Kodaka began the public facing end of his career by working on detective stories across different mediums and companies before taking up a job at developer Spike, where he was poised to lead the development of a PSP visual novel about high schoolers participating in a killing game. This eventually resulted in Danganronpa: Trigger Happy Havoc (2010). A murder-mystery adventure game that had a slow yet steady rise in popularity across Japan, and saw a preemptive fandom in the Anglosphere through an unofficial translation presented across forum posts. Which sounds like it should have only been a niche thing, but people who were there insist that it was huge.
The success of this oddball idea with limited market viability was enough to kick off a sequel with Danganronpa 2: Goodbye Despair (2012). A more ambitious title that used the foundation and formulas of the original, iterating and experimenting enough to keep things fresh and keep returning player on their toes. It similarly was a big success for Spike and Kodaka, but with success comes new challenges.
Right before the release of Danganronpa 2, Spike merged with Chunsoft, and I’m assuming that the new management looked at Danganronpa as something to capitalize on. I don’t have primary evidence for this, but following the merger, there was a multimedia blitz of Danganronpa. Danganronpa: The Animation (2013) was a straightforward, subpar, anime adaptation of the first game. The two games were updated for PlayStation Vita to help bolster sales and facilitate a western localization by NIS America. Danganronpa Another Episode: Ultra Despair Girls (2014) was a spin-off interquel that laid seeds for a follow-up game and saw the development team pivot into a new genre, and dimension, to more… mixed results.
The underlying saga built up to this point was concluded in Danganronpa 3: The End of Hope’s Peak High School (2016). An anime series that’s effectively a prequel and sequel to the Danganronpa series thus far, with two ongoing yet interconnected storyline, lasting 24 episodes and aired across two months, simulcasted in English and Japanese. If that sound like a ripe mess to write, produce, and plan out, that’s because it was. It also sucked.
Production of this anime happened in parallel with Danganronpa V3: Killing Harmony (2017). A sequel with looser canonical ties to the rest of the series, entirely new cast, new gameplay systems, the longest most intricate plot thus far, all developed for new hardware and with a higher level of fidelity than ever before.
This rollercoaster of activity eventually led Kazutaka Kodaka to leave Spike Chunsoft and pair up with some other developers to start up a new company, Too Kyo Games. With the combined forces of Danganronpa series artist Rui Komatsuzaki, series composer Masafumi Takada, and fellow visual novel writer Kotaro Uchikoshi, Too Kyo was poised to be a dream team when they were established in 2017, and I was hyped to see what they put out… but their initial slate of works did not necessarily set the world on fire.
They got their footing as a studio with the movie-length FMV adventure game Death Come True (2020), which critics found to be not particularly substantial. Their first announced title, World’s End Club (2020), was an Apple Arcade adventure game from the Little Noah: Scion of Paradise devs. But that meant few people actually played it before it came out on Switch and PC, where it was given a lukewarm reception.
I remember thinking that Master Detective Archives: Rain Code (2023) was going to be the next big leap forward, a Too Kyo Games X Spike Chunsoft venture that featured all the Danganronpa lead writer, composer, and artist creating a game of ghosts, mysteries, and a gaggle of eccentric oddballs. However, it was a fairly intensive UE4 game released as a Nintendo promoted Switch exclusive. Meaning it had technical problems at launch. It also had a gaggle of DLC and took over a year to come to PC… before seeing a months-long, poorly advertised, staggered release between its Japanese and worldwide versions, even though the game was already fully localized. I’ve heard good things about it though, but just have not gotten around to playing it. Then there was Tribe Nine, a multi-media project that spawned a fairly middling anime series I never watched, and a mobile gacha live service action RPG that I tried out for 50 hours after end of service was announced three months after launch. It was pretty good, then they prematurely ruined the progression system.
With all of that said, we finally come to The Hundred Line: Last Defense Academy. Developed over seven years, this is the first truly self-funded venture by Too Kyo Games, and something positioned as a dream passion project by its lead developers. One fueled by debt, blood, sweat, and tears in order to create a game throbbing with creative gusto, and a title that, miraculously, managed to be a sales success despite its frustratingly limited release. (I still can’t believe they didn’t put out a PS4 version.)
So, how does it fare? Does it capture the heights of the creative team’s part titles and offer something brilliant, or does the game’s daunting ambition and prolonged development cycle bog it down? Most people who reviewed this game didn’t play everything. But after nearly 6 months and over 270 hours, or 200 hours, depending on how you count, I have completed 100% of Hundred Line, and it’s… an experience I won’t be forgetting anytime soon.
Part 1: The Hundred Yard Overview
The Hundred Line: Last Defense Academy, opens with the humdrum everyday life of Takumi Sumino, a firmly average high schooler just going about his everyday life in the Tokyo Residential Complex. A picturesque suburban society where people go about a dull yet peaceful existence, only interrupted by occasional alarms that call them to hide in one of the many bunkers strewn about. This relative tranquility lasts until the complex is under attack by a group of alien mascot-looking creatures who raze the place. In this chaos, Takumi is approached by a ghost-like critter by the name of Sirei who transports him away from the TRC and into the real world. A post-apocalyptic hellscape where monsters roam, pillars of eternal violet hellfire erupt from the earth, and the ruins of a once prosperous civilization slowly sink into the tattered earth.
Here, Takumi is enlisted as a student/soldier of the Special Defense Unit, where he must stand, fight, and survive for 100 days in order for something to happen that will supposedly save humankind. Joined by a growing roster of 15 students, Takumi and his peers must make sense of the secretive world presented before them, learn to function as a unit, and uncover the myriad mysteries that surround this land. Who are these invaders they are tasked to kill? What happened to bring the world to this state, and who is responsible for the many oddities and disasters the team encounters as they try to survive until the hundredth day.
To stand a fighting chance, Takumi and the other students are given the power of hemoanima. A blood-based condition that grants them superhuman abilities, weaponry ranging from swords to vehicles, and spiffy matching uniforms. All of which is achieved by committing seppuku on themselves with a special blade, because I guess Persona 3 (2006) and Kill La Kill (2014) were too subtle with their themes. These powers are the main crux for both survival and the gameplay systems of the game, being a tactical/strategy RPG… but also not fully.
Something that was by not particularly clear to me when I started Hundred Line was what exact genre it was and what it wanted to be. It is a story-focused game above all else, that goes without question, but it is also one with turn-based strategy battles at key instances, and with its own bevvy of upgrade options and routes that the player can pursue. I was initially viewing it as a Danganronpa games with strategy battles instead of logic puzzles, basic rhythm mini-games, and whatever the developers wanted to include in a given entry.
Instead, what is being done here is more analogous to a small lineage of Japanese adventure games with occasional turn-based strategy battles that pertain to the narrative. Games like Sakura Wars, Utawarerumono, or 13 Sentinels: Aegis Rim. …None of which I’ve actually played. (One had a sparse localization history, the other is über niche outside Japan, and the third never came to PC.) But I know enough to know that battles only occur when the story calls for them, and they are not especially frequent, representing a clear minority of the game, unlike an Advance Wars of classic Fire Emblem. I guess you could call it a Japanese Adventure game (ADV) with strategy RPG segments.
From this general premise, the story proceeds to hit many beats and elements of intrigue that one would expect based on the creators’ past work. A winding storyline full of twist, turns, and surprise deaths that shake up the relationships and dynamics of the cast. A gaggle of zany characters whose personalities, character arcs, and general fun factor make them a delight to witness and get to know over time. A sense of persistent friction as the cast are forced to participate in an uncomfortable situation where their lives are on the line and confusion runs rampant.
The cast of weirdos and endearing, if not adorable. Antics remain as potent as any group of Danganronpa teenagers. The twists are about as mind-boggling as the best either Kodaka or Uchikoshi came up with. But the overall structure of the game is considerably different. It lacks the same generally sensible chapter-based progression system of a Danganronpa title, with the story using this freedom and flexibility to instill the player with a sense of unease and confusion. Disasters and conflicts appear suddenly and hit hard as feuds develop, things go missing, and revelations are had.
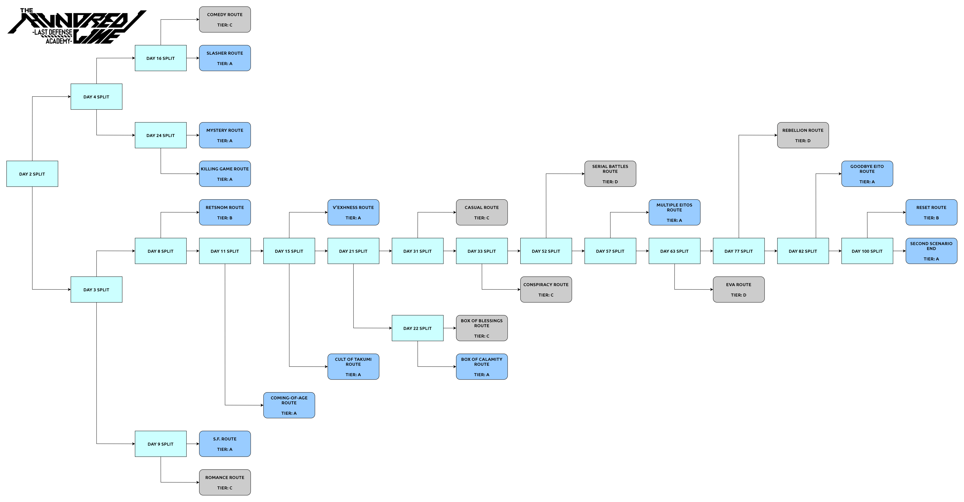
All of which culminates in an eerily bittersweet ending after finally reaching the 100 days, about 40 hours in by my measure. It is only at this point that the game reveals that what you just experienced was merely a prologue, presenting the player with a sprawling web of over 20 branching routes, written by Kodaka, Uchikoshi, and a dozen or so other writers that transform Hundred Line from being a standard game into one of the most staggeringly rich and deep video games to ever launch for a mere $60 and have production values this high.
It brings to mind various criticisms toward lengthy RPGs and assertions that ‘it gets good X hours in.’ Yet Hundred Line instead delivers a consistently entertaining storyline across its major story branches. Its bevy of scenarios feature deviations in tone, genre, and subject matter that are impressive for a game that fixates on such a small setting and cast of characters. At its best, it is the culmination of a bunch of creators trying to cram every single idea they had into a game with such dense story content that I struggle to find an adequate comparison.
The world of visual novels and adventure games have been home to supplemental expansions for decades, with fan discs, standalone expansions, and extended new releases. To cite some better known examples, Steins:Gate received a standalone title with side stories, Linear Bounded Phenogram, and a romantic spin-off with My Darling’s Embrace. While the Muv-Luv trilogy was expanded with photonflowers* and photonmelodies♮, along with oodles of other supplemental expansions.
However, Hundred Line is something distinctly different. It is a single game, a single package. These are full-blown scenarios with unique plot twists, character development, genre-shifting storylines, and function as satisfying stories in their own right. Also, unlike visual novel wunderkinds Press-Switch (RIP) and Student Transfer, the game is actually complete!
Unfortunately, I cannot say that every scenario this game has to offers is a triumph. Some are truly fantastic stories that lead me to change my perspective on characters or the setting in the best possible way. While others can generously be described as mid and bitterly be described as wastes of time. I don’t like this, but it’s not surprising considering Hundred Line is probably one of the longest games ever made by sheer word count.
At the very least, it’s one of the longest visual novel type games. It’s script spans over 6 million Japanese characters, which is enough to print 60 paperback novels, and roughly translates to 3 million English words by my estimation. In a world where even a 1 million word script is enormous, this makes Hundred Line a veritable supergame in terms of its scope.
As such, it feels wrong to merely offer a few paragraphs discussing the story of this story-driven game, specially when so many different writers worked on the project. So I’m going to review every single route, on its own, as a separate article. Like this is a big old Student Transfer scenario review digest! Where I will offer some spoilers pertaining to the initial scenario. But to avoid spoilers, I’ll first go over the game’s mechanics and presentation. What works, what doesn’t work, and what I wish were done.
Part 2: ADV with Tactical Defensive Strategy Action
Hundred Line is more of an ADV than an RPG, with the story representation the vast majority of one’s game time and the primary allure. However, it does have oodles of RPG mechanics, and there is no better place to start than the combat. Hundred Line sports typical isometric grid-based strategy combat, but with a few unique quirks to it. Firstly, rather than focusing on inflated numbers, the language of the game does not understand a number bigger than 99. Allies’ max HP ranges from 8 to 15, and their attacks generally land somewhere between 1 and 6. While enemies range from 1 HP cannon fodder to 12 HP behemoths.
This is a deliberate choice that removes the number crunching problem endemic to certain flashier SRPGs I could name, and allows the game to feel less like a ‘proper’ strategy RPG and more analogous to something like Into The Breach (2018). You cannot just tank through hits by grinding, the ascension to power is slower, and due to the limited attack ranges available to units, positioning on the battlefield is incredibly important.
All 16 playable units have their own three unique skills with their own effect, ranges, and movement options. They all have a character-specific passive. And all have their own utility and use cases. Takemaru functions as a great meat-shield as he cleaves through enemies with his default attack and gains one armor point per space he traverses. Hiruko and Eito are powerhouses capable of cleaving through the common 4 HP enemies with a single strike. Kako is a sniper who deals an extra 3 damage when she does not move during a turn. Which, combined with her ability to hit any target in a generous range, allows her to deal consistent one hit kills.
Tsubasa drives a car that is immune to fatigue, because it’s a car, giving her the best mobility of any unit, and a standard attack that debuffs all targets in a six tile range. While Takumi, being the protagonist, winds up being the best and most well-rounded character, because of course he does, featuring three simple yet highly versatile damaging attacks. Not every unit is particularly great. Shouma and Kurara come to mind as D-rank gimmick characters who function best as damage sponges and turret setters. But part of the allure of a strategy game is making the best of a bad situation., and having lesser units is paradoxically part of good balance.
In further breaking tradition, rather than give the player to move and have each character perform an action every turn, Hundred Line uses an action point (AP) system. Players start each round with a set amount of AP that they can use to have a character simultaneously move and attack, earning them voltage and additional AP if they defeat most enemies besides the general 1 HP fodder. After a character acts in a round, they become fatigued and only able to move one space on the grid, but they can still attack with no penalty to their damage.
This allows them to chip away at bosses and girthy enemies, or cleave their way through a densely packed group of enemies one obstacle at a time. However, this approach comes with the risk of leaving allies surrounded by enemies, while other characters remain sitting in their starting positions, not really doing anything.

This complexity is compounded by the fact that the player has no say over who and where units are deployed in all story fights. Whatever the game gives you is what you get. And their position is of great importance because of how the map of this game works. Unlike nearly every other strategy game, the majority of encounters take place on the same map, and one that seems overly simple at first. A damn rectangle with no terrain effects or anything, just set in a dirt field.
However, the game retracts and expands the battlefield over time, doubling, tripling, and quadrupling in size. This turns battles into multi-front assaults, where you need to manage effectively four encounters at once, with a single shared pool of AP. If that sounds overwhelming, that’s because it is.

I haven’t even mentioned the gimmicks that certain bosses use. Like the fog of war encounters where the player needs to navigate around enemies they can neither see, nor hit, in order to take out the fog generators. Or the one where you need to avoid counter-attacks that mind control your allies. Or the fact that these encounters last several waves, turning them into prolonged battles of attrition, where past mistakes will carry throughout, even if HP is reset between them.
These obstacles consistently locked me into a pattern of thinking “I am so absolutely screwed and have no idea how I can manage all of this” before going ‘I’m a goldarn strategic genius’ as I figured out the through line. (The through line against this line of a hundred enemies as I defend the lifeline of humanity.) It is imposing at first, but the game ultimately gives you all the tools you need to achieve your goals, and failure is a lot harder to reach than one might assume.
Firstly, we have the voltage system. As the player dispatches enemies and uses skills, they will gain points for a super meter that can be used for one of two things. To perform the character specific super move to deal 6+ damage to every enemy at the cost of leaving them stunned for their next turn. Or purchase a hemoanima buff for the remainder of the battle. These buffs vary, and have to be unlocked, but the best ones are a +1 to all damage-dealing attacks, and the ability to either counter-attack or deal a preemptive strike on enemies at the start of battle— depending on the character. Also, none of this consumes any AP. Only standard skills consume AP.
Second, the standard strategy game sentiment is that you want to avoid losing units, as they miss out on EXP, or are permanently killed. Hundred Line balks at this notion and says not only to hell with EXP— more on that later— but encourages you to kill your units.
When units are down to 5 HP or less, they will gain access to a last resort move (identical to their super move) which will kill them, cause the Revive-O-Matic to pick them up, and grant the player enough voltage for a super move or buff. This is a great way to turn a bad situation around, shredding through a wide range of enemies, or even defeating a boss enemy, and the game offers no penalty for this. If a character dies in one wave, they’ll be back in the second, right as rain. Hell, the game outright rewards you for flashy kills.
Third, there are items. Introduced about a fourth of the way through the First Scenario, the player gains access to a series of potions and traps that can be used without consuming AP. This can buff the attack of a unit and adjacent allies, recover their fatigue, give them armor, or bring their HP to 1 for a Last Resort. While traps… are pretty much just fences that block off enemies and protect the shield generators. Fences that stun all enemies when they are destroyed. Spring traps that allow you to effectively teleport units, negating some tricky enemy placements or character fatigue. And bombs that go boom when an enemy attacks them. Mostly the common 1 HP fodder, so be sure to keep them alive to activate bombs… that activate more bombs and rip through a boss’s HP bar if you are crafty enough.
Items are a universal perk that are applied to all battles after their introduction, replenish after battle, and home to their own upgrade system. However, they are not replenished between each wave, which can inspire some overly conservative practices, especially when considering trap positions are reset between waves. This ‘but I might need that elixir later’ syndrome then leads into ‘burn your MP at the end of a boss battle’ syndrome for me. I just could not stop myself from surrounding bosses with bombs as I use up my potions to deal massive damage. Not even for a good reason other than I could and making numbers go up is fun.
I would not call all of this a perfect system, but I think it achieves a strong balance. It empowers the player, giving them the opportunity to feel like they are a maniac strategist. All while featuring enough ‘I’m totally boned’ situations for them to feel like they are participating in something imposing. (I guess you could say it does a good job balancing hope and despair.) The worst thing I could say is that battles can drag out a bit, despite the developers making every attempt to keep things snappy. Animations are quick, movement and attacking are handled at once, and characters zip across the battlefield like their asses are on fire. Yet the analysis, action, and double-checking can turn these into 30 to 60 minute long affairs, without any major resets.
Part 3: Combat Fatigue
To break the illusion somewhat, I initially wrote the last section back in May 2025, while going through my third scenario with the game. However, having gone through every route and 100% completed this game, I have to criticize the combat for its repetition. Between all the different routes in Hundred Line, there are dozens, possibly even hundreds, of different combat encounters. But the developers only made roughly 30 to 40 unique combat encounters. The rest are copy-pasted or barely different remixes compared to the other ones, featuring different party members, maybe some different enemy arrangements, but from a practical standpoint, they are the same encounter.
The game is sophisticated enough to know if players have gone through these redundant encounters and lets them skip them via a prompt at the beginning of battle. This is a handy, if not essential, tool in going through Hundred Line, but the fact that there are so many identical encounters that add nothing new to the table is a design flaw. The developers have a pretty sophisticated system, could rearrange these elements in more novel ways, or put in more effort to make encounters unique.
They never bombard one side in particular while leaving the other sides on standby. They never have a wave of high-powered enemies attack one side of the battlefield, forcing players to manage multiple bulky foes at once as they stomp forward. Bosses are recycled with no variation, at all, requiring the use of the same gimmicks across 20 minor variations. Hell, there is an entire route dedicated to the idea of being a boss rush, and it is all repeats. They could have made it a battle where you need to fight every boss, back-to-back, as part of a nine wave endurance test, slightly resorting the shield generators with every passing wave. It would have been an amazing challenge, an opportunity to power everybody up with voltage, and a genuine challenge.
There is much more that could have been done if the battle designers were allowed to get a bit silly with it, make some gimmick fights. They could make certain encounters only two or three quadrants instead of the usual four, while upping the power of enemies, turning it into two aggressive fronts instead of four relatively balanced fronts. They could have simply paired up characters differently, forcing the player to experiment with oddball combinations. Either with characters who have unique synergies together, or characters who specifically do not have synergy, in order to add to the challenge. They have the tools, they just don’t always use them, and don’t put in the effort to doing everything they could with this system.
Part 4: The Upgrade Economy is Broken!
The linear and daily structure of Hundred Line is broken up by free time events that occur whenever the game chooses to dole them out. Typically during the aftermath of a battle, or the lull before it. But there are no hard rules. The game sometimes just brushes past days that should have some free time segments for reasons that seem arbitrary. Sometimes it gives the player reduced free time during the day. It’s a curious bit of game design friction that leaves the player unsure when their next upgrade opportunity will be during the First Scenario. And even if they accumulate resources, they can not upgrade their roster, traps, or portions outside of free time.
It’s a curious decision that changes the way players can play Hundred Line, but is only the first of the many problems with the game’s character progression system, or upgrade economy as I like to call it.
Rather than earn character specific EXP, like in a typical RPG, every battle rewards the player with a set amount of Battle Points (BP), starting out at about 1,000 per battle before growing to over ten times that. This BP is used to unlock and upgrade skills on a per character basis, but the figures used to determine these upgrades are rather… perplexing. Attacking skill upgrades are a voltage multiplier, an extra movement space per move, another voltage multiplier, and then +1 attack, which is so good it almost seems broken… until you see the fights later on in the game.
The BP costs for these are 400 BP to unlock followed by 800, 1,200, 3,000, and 9,000 BP for the first two skills, while the third costs 15,000 BP to max out. Combine this fact with how the player gets access to 14 characters in the First Scenario, where the highest (useful) BP yield per mission caps out at around 4,000 BP, and it is easy to get decision paralysis.

Who is worth upgrading? Who will die and be left un-upgradable? Who will you have access to for the next battle? All very good questions where the intended answer is to just guess. But what you should do is to focus on getting everybody’s three skills, upgrade them to get 1.5x voltage, and grab their counterstrike or early strike buffs for 600 BP. Do that, avoid the mostly useless Last Yell and Unyielding Spirit abilities, and you should be fine.
As for further upgrades, the game gives the player 7 VR missions they can engage with, capping out at the one that gives 3,500 BP. Yet those are more of a stopgap during the First Scenario. Starting in the Second Scenarios, the game starts handing out massive amounts of BP. It goes from 2,500 BP during the first battle, which takes maybe three minutes including cutscene skipping. To 13,000 BP during the final battle in most routes. As a reminder, you can skip every story battle you’ve cleared by the way, derivatives included. Meaning it is very easy to just let the game autoplay for you while holding down the skip buttons and let the BP rake on in.
In my experience, the fastest way to accumulate BP is probably Chapter 15 Day 54, where you can get 7,000 BP within 90 seconds. Possibly Chapter 14 Day 47, as you get two executions (gives a character +1 to super attacks and +10% voltage gain on all skills) and 7,400 BP for about 4 minutes of cutscene skipping. Needless to say, this makes it very easy to unlock the fully upgraded skills for every character, and if you want to achieve immense power, the game makes grinding super easy. …However, I failed to mention another barrier with upgrading. Or barriers, I suppose.
Firstly, you can only unlock an upgrade once Takumi reaches a specified grade level. Through a variety of different means, you can upgrade Takumi’s understanding of the core five school subjects— math, language, science, social studies, and gym. This can be done by dedicating your free time to a few different activities. Takumi could read in the library at a yield of 5 to 10 academic points per subject, though the point yield drops to only 2 points the third time onwards.

He can hang out with someone for 6 academic points in their pre-defined category. Or he can give someone a preferred gift for 20 academic points. Also, each school subject is broken down into two sub-subjects, the game does not show you the exact number of points you have. Just your ‘grade’ on a five point scale. And the game does not give you the tools to balance this upgrade process, with one stat primarily being upgraded by a character who is only recruitable in some Second Scenarios. …So enjoy hanging out with Shouma nine times to upgrade literacy.
Obviously, giving gifts is the best approach, so how do you get gifts? Do you find random coins around the school, or after battle, and use them in a gachapon machine? No, you need to get resources that come in four different flavors. Plant, fabric, mineral, and machines. These are obtained by going on day-long expeditions through the dilapidated ruins surrounding Last Defense Academy, and function as their own frustrating exploration subgame.

The player determines a roster of three allies to accompany Takumi and takes off into a grid-based game board abstraction of the city. Every turn they are given two movement cards, and encounter a variety of events depending on the space they land on. These events mostly take the form of multiple choice questions that either reward the player with resources corresponding to the space icon, or punish them by damaging their allies.
This seems tolerable, but the designers of this subgame were unhinged. Every question is driven by RNG dream logic where one wrong move can wipe out half of your party’s HP. There is no reliable way to heal, let alone revive fallen allies. And the game is so mean, nasty, and unfair that I’m 90% sure you are supposed to save after every choice you make. And if something undesirable happens, you better reload immediately.

Quite simply, exploration is not fun. It involves no real strategy, feels like a waste of time, does not really even feel like exploration given how small and static the world is, and once you’ve seen all five areas once, there’s nothing else to see. This mode could have been anything. A dungeon crawling roguelike à la Mystery Dungeon. A retro style RPG à la Danganronpa V3’s extra modes. Or perhaps something grander and more ambitious. Instead… the best thing I can say about exploration is that it’s just tedious. Not hard, just annoying.
Assuming the player is diligent, and lucky, they will see a yield of 810 resources (that are buffed to 1,200) with a thorough exploration, but this can easily take over 20 minutes to complete, and the game wants the player to explore a lot. Resources are needed to unlock higher level skills for everyone. They are needed to upgrade potions and traps. And they are used to create gifts that are given to other characters. The sheer quantity of resources the game demands from diligent players is, frankly, dumb.
I did a rough calculation and while back, and I determined you needed something in the range of 80,000 resources, or roughly 70 full exploration sessions. With figures like that… you may as well save yourself the trouble, use a hex editor like CrySearch, and manually up the values by 15,000 to save yourself the trouble. Admittedly, the game gives the player access to ‘simple exploration’, where they can receive a pittance of resources in exchange for burning a day on the calendar, no gameplay required. However, the payout for this is so abysmal that you would need to do this over 200 times to get all the resources you need.
Next, I want to talk about gift giving and character bonds. Much like in Danganronpa, Takumi can increase his bonds with their fellow students by giving them gifts they like. In Danganronpa, this was a straightforward transaction. You give them five gifts, get to experience five scenes where they divulge more personal details, and get buffs to use in the gameplay sections. But in Hundred Line, this level of design consideration is absent.

Character bonding scenes are only available after completing the First Scenario. To get a character bonding scene, you need to give them three preferred items, rather than just one. And after experiencing their bonding scenes, maxing out their social links, you get… nothing. No buffs for that character, no upgrades, not even an extra hit point!
This is a half thought-out system that makes the act of gift giving a truly tedious experience. It mostly exists as a way for the player to use up the heaps of free time the game gives them during certain routes. It turns the characters loitering about Last Defense Academy into gift-munching machines who take whatever present they like according to some online walkthrough and bark out the same response of ‘Whoa! You know me sooooo well!’ It works, but that’s the nicest thing I have to say about it.

This entire system… just kinda sucks. I wish that there was no BP, no manual upgrade system, no exploring the world, and not even a darn gift system. Upgrades would feel a lot less pressing if they were unlocked as part of the story, so just getting it for clearing some criteria would be better. The exploration map with its low poly world is just poorly executed, and makes me pine for something more rudimentary and derivative. Even the gift system sucks. It’s a giant list of 144 items that you need to filter for by categories and hashtags to find what you need, and you need to navigate it at least 225 times, probably at least 250. That number could be shaved down by half, but it just wasn’t.
‘They could have fixed this, but they didn’t,’ applies to so much of the bad math and economics I am seeing here. I’d say that they did not test these figures before shipping the game, and just assumed this was good enough. But based on the annoying-ass subgames from the Danganronpa series… I think that someone just has bad taste.
Part 5: A Presentation of Triumphs and Stark Limitations

One of the more unsung elements of Danganronpa is its presentation. The way it blends 3D and 2D elements, how perspectives warp upon entering a new locale, and how cluttered a lot of locales feel. The sense of place felt by seeing elements pop up when entering a new room, the janky PSP-ass first person movement, and the environments that, while bizarrely laid out in many respects still manage to feel like tangible places. The way it places 2D sprites throughout its world, how the UI and dialogue formatting got progressively more stylish before peaking with V3. It was all a distinctly cool looking series, and I actively enjoyed being within its worlds. Hell, I’d say being in the world was the best part of Ultra Despair Girls, for whatever that’s worth!
I bring up Danganronpa first, because Hundred Line simply is Danganronpa 4 in aesthetics. Same lead artist, another bizarro school setting, same general presentation for the ADV segments that make up the bulk of the game, including the giant spoiler mark in the upper right corner. It even has a BGM indicators in the UI… except now I think it’s just a looping animation, rather than something than a BGM visualizer. …How do you screw something like that up?

The character sprites are excellent, genuinely some of the best I have ever seen in a video game, capturing a truly vast array of expressions and conveying a gushing excess of personality with the wide variety of poses. Seriously, I cannot remember the last game I played with this many unique expressions for its characters. Masafumi Takada delivers another excellent soundtrack. One filled with moody melodies that wonderfully set and compliment the tone, banging battle themes that have been stuck in my head for weeks, and more somber pieces that carefully elevate the story. The CGs, while occasionally a bit iffy with proportions or positioning, do a lot to enhance key moments, serving as micro-rewards to keep playing and see what the story has to offer. Also, I’m pretty sure this game has more CGs than any other I’ve seen, featuring almost 600 unique illustrations, in addition to dozens of 3D cutscenes.
While not technically part of the presentation, I would also like to praise the localization work done by Active Gaming Media Inc. They did a genuinely fantastic job with this absolute nightmare of a project, and delivered an English script that impressed me in pretty much every way possible. Character personalities are loud, extra, and filled with little quirks that keep them endearing throughout the game’s exceedingly long run-time.

The writing itself is high-quality, featuring a level of consistency that truly impressed me given the number of writers and the simple fact that no one person could translate all of this. And even though I could tell certain lines had to be massaged or rewritten to make sense in English, there was rarely a moment where I felt a change was too Westernized or deviated from the original intention. Hell, the translation even manages to feel consistent with the writers’ previous games, and I don’t even understand how you do that with a different translation team.
I would offer similar praise to the English voice actors, who are a veritable grab bag of talent. The cast features grizzled veterans of their field who I immediately recognized. Rising talents who have only broken out in the last few years. And some relative unknowns with only two or three character acting credits to their names. However, I think they all did a great job bringing these characters to life, offering performances that only appreciate in quality as one goes through the game and the voice actors settle into their roles. Though, I should note that there is only partial voice action.

Rather than going the AI: The Somnium Files (2019) route of voicing everything, Hundred Line is so big, so vast, that doing so would just be unrealistic. Especially when every line means they gotta go another few dollars into debt. I am generally fine with this, though I do feel that the choices of which lines should or should not be voiced are made arbitrarily in some cases. Most big character moments are fully voiced, but not others.
Sometimes only a single line in a conversation is voiced. And all chatter between waves during battle sequences is always voiced, even when it’s inconsequential. It’s just a strange budget balancing choice. To supplement the partial dialogue, the game uses cost-cutting and storage saving character barks. Um-ing, ah-ing, sighs, groans, cries, single word comments, et cetera. They work well enough to feel appropriate and ultimately add to the characters, at least in my mind, but I can understand how they may frustrate people who want all or nothing with voice acting.

Next, I need to shift to a less positive note and discuss what Hundred Line does with its environments. Rather than reprise the pop art style of Danganronpa, the environments are all fully 3D modeled, yet still contain the same amount of gushing detail in their construction. The texture work can be a bit plain, even considering what the Switch is capable of, but I still find the environments to be enticing enough settings with enough eye candy to enjoy. …At least in theory.
Hundred Line presents every room in the most standard no frills way possible. The player has the ability to mosey a little to the left or right to illustrate that, yes, this is really a 3D environment. However, the perspective also feels very distant, lacking the closeness of Danganronpa‘s locales, causing everything to feel out of reach, tiny, almost like a model rather than a place.

This is compounded by a general lack of things to interact with, or need to interact with them. The most busy room in the entire game is the cafeteria, with its fish tank, giant candy dispenser, fridge, monitor, and food prep station. The environment has more oddities, like a pedestrian traffic light and a ladder going up to… the ceiling, and what looks to be some kind of food coloring or liquid dispenser. You can never interact with them. They are never relevant in the entire game. They are just… there as eye candy, I guess.
Unfortunately, every room has this problem. There is lavish pool and gym area called the leisure lounge, with these massive pipes pouring water out, and beach chairs to boot. But Takumi has basically nothing to say about this. The setting is lavish, it is an interesting locale, but they never do anything with this design. Hell, despite having 3D environments, and the ability to change the angles of these environments, to zoom in, the game also never does that. And in a game as expansive as this, where settings are recycled so often, this is kind of maddening.

Navigation is also an issue, as rather than designing the school as a place to facilitate player navigation, they designed the school as… a school, first and foremost. Three floors, a basic rectangle shape, with fixtures like a gym, courtyard, and walkway thrown in for good measure. I’d say it is realistic, but I don’t actually think it is, and the school is just poorly laid out.
There are not enough rooms of interest to fill out three floors. The distribution of rooms is haphazard in many respects. The rectangular design makes it a long trek to get from one side to the other. The inclusion of two staircases, only one of which can get to the roof, makes sense in a realistic school sim or the like, but here, it’s just frustrating to remember which stairwell is which. The school is simply not fun to traverse through, and part of that has to do with the decision to iterate on the navigation system of Danganronpa 2.

Rather than explore the halls of the school from a first-person perspective, Takumi instead walks through it on a side view 2D plane. This means when Takumi runs into a corner in this rectangle, the game’s perspective shifts, and he continues running as the world around him twists, and the security walls of the hallway fade away. It is a slick visual effect, and I can tell the artists spend a lot of time getting it to look as good as it does. Same with getting the baby-tier one dimensional stealth sections to work. …But 2D perspective is just bad for navigating a hub like this.
Why did this perspective work in Danganronpa 2? Well, because Danganronpa 2 was not set in a school. It took place on an island where, rather than try to render everything with PSP graphics, the developers abstracted movement as walking along a circular path, seeing the land shift as the player move, the foreground and background moving independently. Points of interest were typically evenly distributed, and the game was structured in a way that you would access a new island every chapter. Most areas were pretty disposable and cast aside appropriately. Also, when you walked in that game, you not only earned a (small) amount of EXP, but you were raising your critter in a Tamagotchi-like subgame. Moving meant seeing new things and getting stuff.

By comparison, Hundred Line gives you nothing for walking, and makes it a pain in the ass by having you do it constantly during the First Scenario. Wake up, leave Takumi’s room on the roof, go down the stairs three times, then walk over to the other side of the school to the cafeteria. Nothing happens, you get nothing, and it is the same damn sight, day in, day out, for hundreds of days. Now, you can fortunately fast travel 90% of the time, so this is a non-issue, right? …No, absolutely not. If a player needs to rely on fast travel constantly, and the game world is the size of a damn building, then the designers are designing the game wrong! The setting is a HUB, so it should be designed as a HUB!
Ultimately, I think the entire navigation system was ill-conceived from the get-go. A more player-first school design would have made the map design far better and made the location more endearing. First-person navigation would have done wonders to make the school feel like a place. And while I know it would not actually add anything, I would just appreciate being able to explore these 3D environments during free time, rather than just stare at them.

Speaking of 3D environments, the tactical battles themselves aim to look sufficient and clear more than they do dazzling or impressive. The main arena is appropriately torn up and looks like a battlefield, the scale is modified for readability purposes, as the school would be too big otherwise. Enemy designs are deliberately cutesy to help mask the fact that the main characters are murdering waves upon waves of them, and because it’s easier to immediately identify them if they have unique designs. All while the features of a faux monitor aim to stylize the battlefield with a pinch more pizzazz. It ultimately looks fine, maybe a bit under-designed for such a heavily utilized location, but I don’t have any proper suggestions to make it look better.
I ultimately think that Hundred Line is a very attractive game, gushing with effort from all parties involved. However, it’s hard to not look at the cost-cutting done with the voice acting and wonder what could have been, while the whole navigation thing is… far from ideal.
Part 6: How Should You Play Hundred Line?
I’ve touched upon the general points I have regarding the gameplay and presentation, leaving the detailed story reviews for another post. But before I end this review, I feel I should simply offer advice on how one should play Hundred Line. While the game is partially designed to facilitate freeform player-determined navigation, I do not think a 100% playthrough of Hundred Line is ‘worth’ the investment. Instead, I would recommend that players only focus on 14 of the available 21 routes, passing over the remaining seven, and I would recommend they go through the game in a particular way
- Once the player finished the First Scenario and the game opens up, progress until the first major decision and select the left option. Do this several times to accumulate additional BP, buff Takumi, and vent one’s frustration. Continuing beyond this point is optional for now.
- After venting a sufficient amount of times, the player should return to the initial choice and choose the left option. This begins the Second Scenario, as the player is generally meant to go through it first. It’s in the name! It also gives the player the best ‘jumping off point’ if they feel they have gotten their fill after two runs through this game.
- On Day 15 of the Second Scenario, make the worst choice and branch off to the V’ehxness route. This route provides information vital to the main antagonist, and is rather short. Once they are done, they should resume the Second Scenario.
- If the player feels they need an additional avenue to grind or farm for materials, I would recommend starting the Retsnom route, which can be played at any time as an early offshoot of the Second Scenario.
- After completing the Second Scenario, players should explore the Multiple Eitos and Cult of Takumi route as a palate cleanser, being shorter routes that feature very unique concepts, as if you couldn’t tell from the names.
- To explore another interesting alternate continuation of the title, I would recommend checking out the Casual route, as it is just good enough to warrant a playthrough.
- Following this, I would recommend players venture into the other branch with the Killing Game route and then the Slasher Route. These are largely self-contained, offer little in the way of free time, but fold back into later scenarios and are genuinely good spins on player expectations.
- Next, they should return to the Second Scenario branch to go through the Coming-of-Age route and Box of Calamity route in that order.
- Once the player is done with all of these additional routes, they should be in a good headspace for the Steady-Fundamentals route, where they need to complete the Mystery Route to progress upon reaching a certain point.
The Rebellion, Eva, Serial Battles, Conspiracy, Box of Blessings, Romance, and Comedy routes have good moments, but I find them to be in a distinctly lower tier compared to the other routes I’ve outlined. I will explain why in my route reviews piece.

Part 7: The (First) Conclusion

I really want to consider Hundred Line to be one of the greats. A game that is the culmination of decades of work and effort, born from an earnest desire to create something marvelous that not only succeeds but triumphs in everything it does. The magnum opus of a group of creators, a masterpiece. Because, to an extent, it is.
Per my past experience with Japanese adventure games, this title truly feels like a culmination of people who bear an unfettered adoration for the medium they strive in, and a desire to both evolve their craft and pay tribute to everything they love. The nods, references, and minor allusions to other works come, go, and percolate together to create a truly beautiful experience. One that I think any fan of the Japanese adventure game genre, or even just of Zero Escape and Danganronpa, should experience for themselves. …Assuming they have over a hundred hours to spare.

However, I cannot be wholly positive. Hundred Line is a game of extremes. When it is firing on all cylinders, it is a truly remarkable, unforgettable, experience. It kept me guessing and intrigued for over 200 hours. I loved getting time to know its cast of eclectic weirdos and freaks. The sheer scope of its storytelling is impressive regardless of its quality, even when the routes feel like stocking stuffers lacking in vision. And while its gameplay has a lot of murky progression-based baggage, when it hits, when it throws despair at the player, in the height of combat, it all comes together.
Over the 5 months I spent with it, I went back and forth on how much I liked the game, where it would land in my favorites list. But after musing about it for far longer than I should, I have reached my conclusion. Hundred Line has enough jank and rough edges that I cannot say it’s above an 8/10. However, it is the best 8/10 I have ever played in my life, probably the best 8/10s yet— whatever that means. Yet despite that, despite knowing there are tighter games that I love, there is truly nothing quite like Hundred Line. So… it’s going on the list.






















